 
                                                            
                                                        
                                                    Drosophila Hsp60A is the homolog of mammalian Hsp60. (Gene ID: 32045/ UniProt: O02649)
Whole cell extract (30 μg) was separated by 7.5% SDS-PAGE, and the membrane was blotted with HSP60 antibody (GTX110089) diluted at 1:1000. The HRP-conjugated anti-rabbit IgG antibody (GTX213110-01) was used to detect the primary antibody.
 
                                                            
                                                        
                                                    The data was published in the journal Brain in 2014. PMID: 24727571
 
                                                            
                                                        
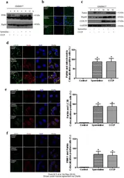
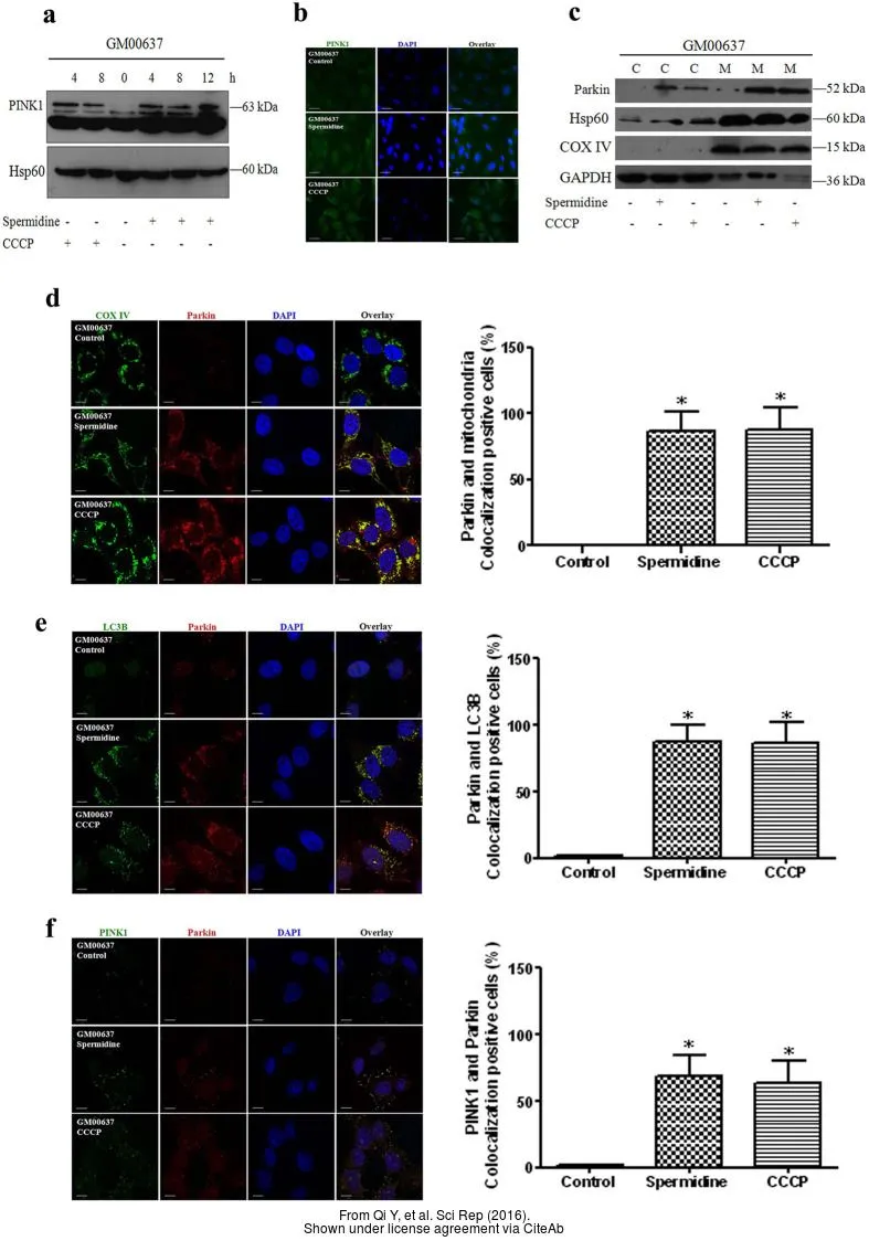
                                                    The data was published in the journal Sci Rep in 2016. PMID: 27089984
 
                                                            
                                                        
                                                    The data was published in the journal Sci Rep in 2016. PMID: 27089984
 
                                             
                                             
                                             
                                             
                                             
                                             
                                             
                                             
                                             
                                             
                                                    
                                             
                                                    
                                             
                                                    
                                             
                                                    
                                             
                                                    
                                             
                                                    
                                             
                                                    
                                            - 
                                            宿主Rabbit
- 
                                            克隆Polyclonal
- 
                                                同种型IgG
- 
                                            实验应用WB ICC/IF IHC-P ELISA
- 
                                            种属反应Human, Mouse, Rat, Zebrafish, Drosophila, Hamster
